为做好2025年湖南省创新创业大赛(颠覆性技术创新大赛)英国上市公司官网365选拔赛决赛路演组织工作,特制定以下实施方案。
一、赛事组织形式
校级选拔赛路演将采用线下路演的方式进行。各参赛团队成员和指导老师要求参加线下路演。
二、参赛项目
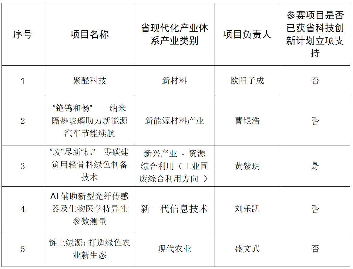
选取二级学院推荐项目中通过资格筛查及初审的5个项目进入校选拔赛决赛路演,具体项目名单见附表。
三、路演日程
本次选拔赛路演时间地点安排如下:
时间:6月9日 下午6:30-7:30
地点:创103(双创楼一楼路演大厅)
四、路演流程
1.材料审阅(3分钟):专家审阅参赛项目纸质材料;
2.项目路演(7分钟):各项目派出1-2名队员进行现场讲解、演示、答辩,提示铃响时须停止展示;
3.项目答辩(5分钟):专家就项目相关内容提问,各项目可派出1-3人参加答辩,提示铃响时须停止回答;
4.评委打分(1分钟):专家根据评审规则,综合项目路演及答辩情况进行评分。
五、奖项评定
所有项目答辩完成后,根据项目得分情况由高到底排序,择优推荐2个项目参加2025年湖南省创新创业大赛(颠覆性技术创新大赛)。
六、相关要求
1.参赛团队代表在比赛当天下午14:00完成签到及路演材料拷贝。
2.参赛团队代表须统一着装,佩戴校徽。
3.需要现场展示实物作品、产品等补充参赛资料的,请在签到时联系工作人员,以便协助发放。
4. 参赛项目可在6月9日上午申请进行现场调试。
其他未尽事宜,请联系创新创业教育中心办公室:数理楼112,刘老师。
创新创业教育中心
2025年6月6日
附表1
