当前位置: 中心首页 > 信息公开 > 办事流程 > 正文

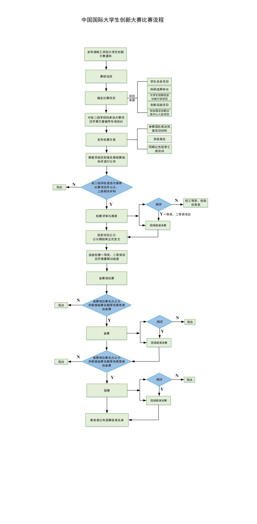
中国国际大学生创新大赛比赛流程

2024年05月10日  点击: