英国上市公司官网365
校友
|
考生
|
教职工
|
在校生
|
English
学校首页
英国上市公司官网365
学校简介
历史沿革
现任领导
组织机构
人才培养
科学研究
师资建设
学生工作
招生就业
合作交流
校企合作
国际合作
基金会
校友会
校园文化
学校校训
学校风光
社团活动
交通指南
请输入搜索信息
正文
关键字
摘要
作者
来源
栏目
日期
校友
|
考生
|
教职工
|
在校生
|
English
请输入搜索信息
正文
关键字
摘要
作者
来源
栏目
日期
学校首页
英国上市公司官网365
学校简介
历史沿革
现任领导
组织机构
人才培养
科学研究
师资建设
学生工作
招生就业
合作交流
校企合作
国际合作
基金会
校友会
校园文化
学校校训
学校风光
社团活动
交通指南
×
学术动态
学术动态
您现在的位置:
学校首页
>
学术动态
>
正文
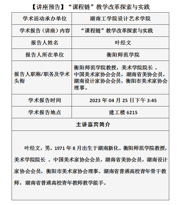
【讲座预告】“课程链”教学改革探索与实践
发表于:2023年04月21日 09:49
点击:
上一条:
【讲座预告】面向海量生物序列分析的智能计算方法
下一条:
衡阳师范学院贺学耘教授来我院开展学术讲座
返回列表