校教务【2024】141号
各二级学院:
为贯彻落实湖南省教育厅《关于组织举办2024 年全省普通高校大学生学科竞赛的通知》(湘教通〔2024〕87 号)等文件要求,激发大学生积极学习基于北斗卫星导航技术开展“智能导航+”的创新应用及研究,推动相关学科教学改革,为北斗产业发展培养更多具有创新思维和创新精神的复合型人才。学校决定举办2024 年第六届湖南省大学生智能导航科技创新大赛校级选拔赛,现将相关事项通知如下:
一、竞赛组织
教务处主办,计算机科学与工程学院承办。
二、作品分类及要求
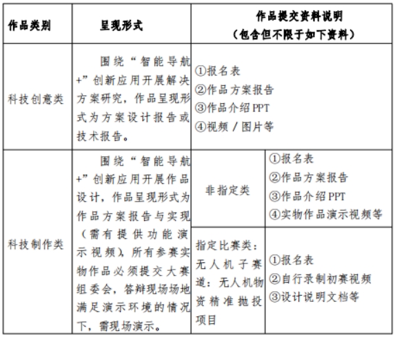
创新大赛分科技创意类(创新应用方案)和科技制作类(应用创新制作作品、无人机子赛道)。
1.科技创意类参赛作品要求基于北斗卫星导航技术开展 “智能导航+”创新应用性方案研究,作品呈现形式为作品方案报告。
2.科技制作类参赛作品要求基于北斗卫星导航技术开展 “智能导航+"创新应用作品设计与实现,作品呈现形式为作品方案报告和视频展示,所有参赛实物作品必须提交大赛组委会,并在指定平台展示。
三、参赛对象及方式
1.参赛对象
全日制在校本科生,鼓励跨学科、专业、跨年级组队参赛。
2.参赛方式
以作品形式参赛,每件作品可由1-4名学生根据实际贡献大小排序署名,可设1-2名指导教师。所有参赛学生限报其中一个作品参赛。
四、作品呈现形式及提交要求

1.作品中(作品方案报告、视频、PPT等)不得出现作者、学校、导师等相关信息,一经发现取消参赛资格。
2.提交《第六届湖南省大学生智能导航科技创新大赛校级选拔赛报名表》(附件1)纸质版一式一份至信息楼2209室,第六届湖南省大学生智能导航科技创新大赛校级选拔赛报名表和选拔赛作品信息汇总表电子版发送到1062820622@qq.com。
3.选拔赛作品信息汇总表(附件2)、作品提交资料(除作品外)以电子版发送至邮箱1062820622@qq.com。
4.以上材料截止提交时间为2024年9月15日12:00前。
5.联系人:胡老师,联系电话:19918682610。
五、奖项设置
创新大赛按科技创意类、科技制作类赛事设一、二、三等奖。其中:
1.科技创意类:一等奖取前10%,二等奖取前20%,,三等奖取前30%。
2.科技制作类:
(1)应用创新制作作品赛道:一等奖取前10%,二等奖取前20%,,三等奖取前30%。
(2)无人机子赛道:一等奖取前10%,二等奖取前20%,,三等奖取前30%。
按照省赛团队数量的要求,原则上推荐一等奖团队进入省赛。如果一等奖团队数量大于省赛队伍名额,依照名次从高到低推荐省赛团队。
英国上市公司官网365教务处
计算机科学与工程学院
2024年6月21日