校教务〔2025〕138号
校属各部门、各单位:
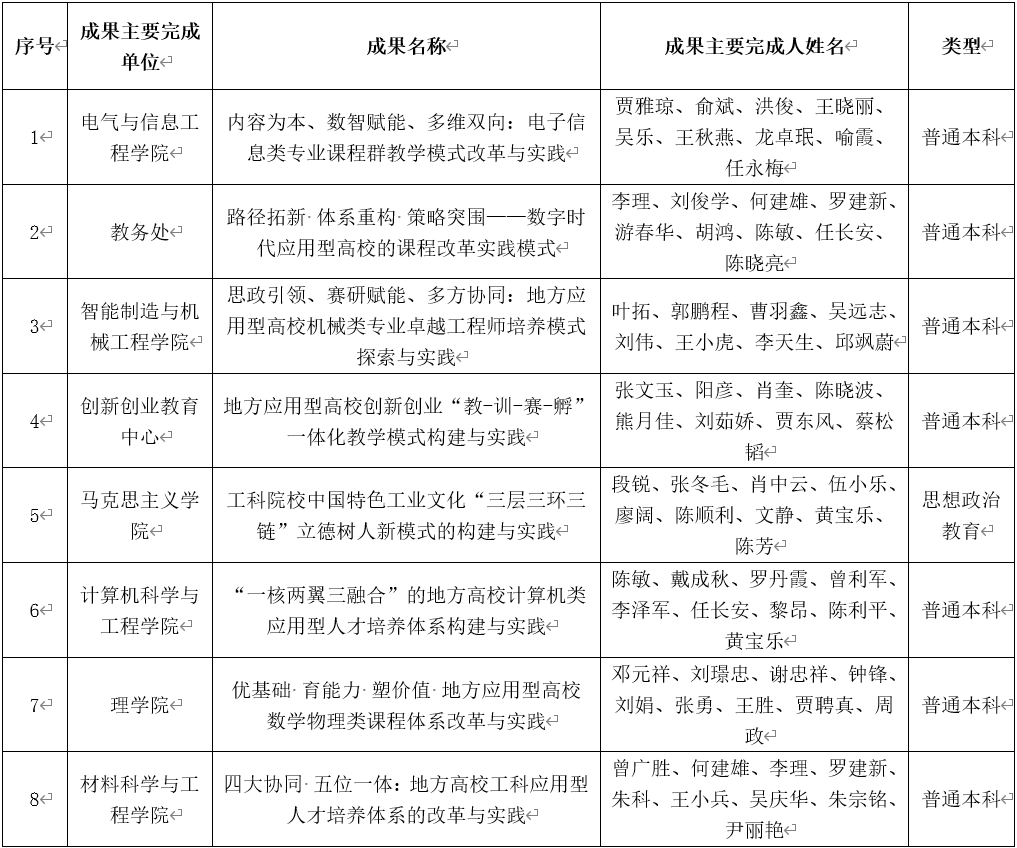
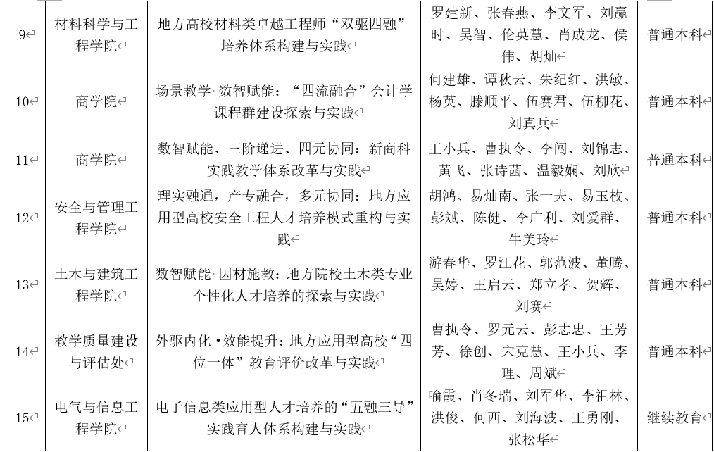
根据《湖南省教育厅关于开展2025年湖南省教学成果奖评审工作的通知》(湘教通〔2025〕143号)精神,对2025年校级教学成果奖项目,组织专家分普通本科类、思想政治教育类及继续教育类的进行评议,确定推荐“内容为本、数智赋能、多维双向:电子信息类专业课程群教学模式改革与实践”等13项普通本科类成果、“工科院校中国特色工业文化‘三层三环三练’立德树人新模式的构建与实践”1项思想政治教育类成果、“电子信息类应用型人才的‘五融三导’实践育人体系构建与实践”1项继续教育类成果,参评2025年省级教学成果奖评审,现将推荐名单予以公示:


公示期:2025年8月10日至8月14日。如对名单有异议者,请在公示期内以书面形式向教务处反映。
联系人:吴智(电话:64387),陈晓亮(电话:65420)
邮箱:jyjg@hnit.edu.cn
教务处
2025年8月10日