英国上市公司官网365教务处欢迎您!
当前位置: 本站首页 > 通知公告 > 正文
关于2021-2022-1学期课程重修的通知
发布日期:2021年09月09日 点击:


                                    院教务[2021]  121号

各二级教学单位:

根据学校工作安排,2021-2022-1学期重修工作开始启动,现将相关事项通知如下

一、重修对象

1.课程考核(含考试和考查)不及格经补考仍不及格者;

2.经重修后考核仍不及格者;

3.期末考试违纪、舞弊、无故不参加考试者;

4.实习、实验、课程设计等实践教学环节不及格者。

二、重修流程

(一)重修报名与缴费时间

2021年9月11日8:00——2021年9月19日24:00

(二)重修课程

2018-2019-1、2019-2020-1、2020-2021-1学期不及格课程

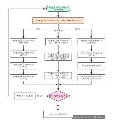
(三)重修流程:

 

三、课程重修方式

1.组班重修

重修人数超过40人或低于40人(因教室座位限制等原因组建重修教学班,上课时间应安排在周末或晚上,每个重修班级人数不超过150人。集中上课课时数为人才培养方案规定1/3~1/2,开课单位提出重修授课方案,报教务处批准后实施。

2.跟班重修

重修人数低于40人时,原则上将重修学生分流到本学期教学班级跟班学习,学生所在学院教务秘书考虑学生本人课表和教室座位数等因素。学生原则上应跟班学习,确因时间冲突等特殊情况,可征求任课老师同意后进行自学,且跟班学习应不少于该门课程总学时1/2。

实习、课程设计(学业论文)等集中实践教学环节课程由二级学院安排随下一年级重修,重修学生应在实践课程开始前一周与指导老师联系确定重修安排。

3.网络重修

学生需重修课程若停开,学生可申请网络重修,否则不允许擅自采用网络重修方式。重修学生学习之前需填写《英国上市公司官网365重修课程(网络)成绩认定表》(见附件1在平台上完成课程的在线学习、作业、结课考试,综合成绩合格获得电子证书后,提交成绩单原件和电子证书打印件,以及平台课程学习记录截图,到所在学院教务老师处进行成绩登记相关成绩资料由学院保管

网络课程重修流程:

1开课单位根据重修学生名单,确定课程重修方式(单独组班、跟班或网络重修)。

2开课单位选定重修课程平台和指定网络课程,发布课程清单及学习要求。选择课程时,注意课程的匹配度,学时学分、课程内容、学习周期、成绩评定方式考核方式,可以根据课程情况确定是否需要参加线下考试

3学生根据网络课程清单进行网络学习。每门课程安排指导教师,关注学生学习动态,及时对学生进行学习督促和指导,课程完成后由指导老师进行成绩、学分认定和完成成绩录入工作。

四、重修考试

重修考试时间:2021年12月25日—26日,具体考试安排会在考试前一周发布。从本学期起,重修报名缴费学生不再参加下学期期初补考。

五、重修课程成绩评定与录入

1.考试、考查课程

重修学生成绩以考试卷面成绩为准,平时考核作为学生参加考试资格认定的依据。跟班重修试卷评阅卷后,阅卷老师填写《英国上市公司官网365重修课程成绩登记表》(见附件2),交学生所在学院教务秘书,由其将成绩录入教务系统;组班重修的,由任课老师在系统中录入重修成绩,按教学班级和行政班级分别打印输出成绩单。教学班级成绩单和考试答卷一起装订(由开课单位存档),行政班级成绩单交学生所在学院。

2.集中实践教学课程

重修学生随下一年级相应班级完成应重做的实习、课程设计(学业论文)等,由指导老师评定成绩,填写《英国上市公司官网365重修课程成绩登记表》(见附件2),交学生所在学院教务秘书,由其录入教务管理系统。

六、重修收费

根据湖南省发展和改革委员会、湖南省财政厅、湖南省教育厅(湘发改价费〔2019〕548号)文件精神,英国上市公司官网365从2019年秋季开学起实行学分制收费管理,每学分75元。2019级、2020级学生参加重修考试按75元/学分.次收取考试费用,2018级学生参加重修考试按20元/门.次收取考试费用。重修费用交学生所在学院教务老师,统一收齐后由二级学院上交学校财务。缴费收据学生参加重修考试重要依据。

七、其他

1.每位学生限报5门;

2.人才培养方案调整,需重修的课程被停开的,二级教学单位可选择对应学期内课程性质相似的其他课程;

3.教师出卷、阅卷、监考等报酬按学校相关规定执行。

 

附件1.英国上市公司官网365重修课程(网络)成绩认定表

2.英国上市公司官网365重修课程成绩登记表

                                                     教务处

                                                      2021年9月9日

 

 

 

 

 

 

 

 

 

 

 

 

 

 

 

  • 附件【附件1.docx】已下载
  • 附件【附件2.xls】已下载