一、公司简介
中核凯利深圳集团系中国核工业集团公司直属全资国有企业,中核凯利深圳核能服务股份有限公司台山分公司于2008年经台山市工商管理局批准注册成立。主要负责目前全球EPR技术最先进的核电站——广东省台山核电站的技术支持服务。在为核电服务过程中,积极为员工的成长发展提供平台,自身拥有工程师评选认证资质,培育了一支具有丰富核电实践经验、管理经验的专业化人才队伍。
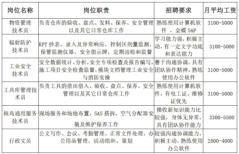
二、招聘岗位

三、福利待遇
1.工时制度:每日工作8小时,每周工作4.5天。周末双休,法定节假日休,因工作需要延长工作时间,按照法律规定执行加班时间和加班费用;
2.入职即购买六险一金(养老、基本医疗、工伤、失业、生育、意外商业保险,住房公积金);有带薪年假;每年安排免费体检;免费提供培训考证;免费提供住宿(空调、电视、热水器、WIFI),上下班班车接送,提供员工食堂;
3.员工都享有过节费、高温津贴(6-10月)、节日礼品、生日礼品、工会活动等公司福利;
4.完善的KPI考核和晋升制度,结合KPI考核发放季度奖和年终奖金;能力突出,表现优秀的员工,公司将作为重点培养对象;
5.公司有工程师评审资质,每年定期评审职称。
四、联系方式
联 系 人:杨女士/岑女士
联系电话:18026829596/13302883518/0750-5293867/5293868
联系邮箱:zhkltsrsk@163.com
联系地址:广东省台山市赤溪镇凯利公司营地
(一审喻双江;二审王宏;三审万云涛)
五、招聘职位
行政文员 江门市 本科及以上
3k-4k/月
仓储技术员 江门市 本科及以上
3k-5k/月
辐射防护安全技术员 江门市 本科及以上
3k-5k/月
核岛通用服务管培生 江门市 本科及以上
3k-5k/月