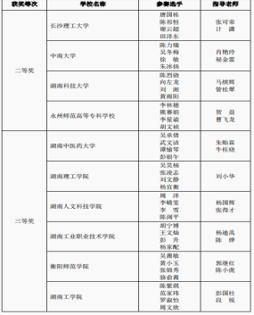
近日,由湖南省教育工委主办的湖南省大学生党史知识竞赛复赛在湘潭大学落下帷幕。由我院副院长段锐和校团委副书记彭国柱共同指导的外国语学院陈紫琪、建筑工程与艺术设计学院范家玮、安全与环境工程学院罗淑怡、经济与管理学院周文欣4人所组成的代表队,在与包括中南大学、湖南大学等全省106所高校代表队的角逐中,成绩排名第17名,荣获三等奖。
此次党史知识得到了学校的高度重视和相关二级学院的大力支持,参赛队员通过层层选拔,集中培训,悉心指导,取得了令人可喜的成绩。
党史知识竞赛活动是学校深入推进党史学习教育的重要抓手,引导广大青年学生在参赛过程中深刻认识到学习党史、新中国史、改革开放史、社会主义发展史的重要作用,加深了青年学生对党的理想信念的认识和理解,让学生真正做到学史明理、学史增信、学史崇德、学史力行,以昂扬奋进的姿态投入到学校事业高质量发展新征程,以优异的成绩迎接建党一百周年。(马克思主义学院)
