学校主页 联系我们 加入收藏
当前位置: 本站首页 > 招生就业 > 招聘信息 > 正文
中国化学工程第六建设有限公司校园招聘简章
发布日期:2022年09月18日  点击:

宣讲会信息

宣讲单位:中国化学工程第六建设有限公司

宣讲时间:2022年09月26日 14:00

所在学校:英国上市公司官网365

宣讲地点:机械楼408教室

单位简介

中国化学工程第六建设有限公司是国资委直属的国有大型综合性施工企业,成立于1965年,是中国化学工程股份有限公司的全资子公司。具有石油化工工程等多项施工总承包和专业承包资质;有锅炉安装维修;一、二类压力容器设计、制造、三类压力容器、球形储罐现场组焊;压力管道安装;起重机械安装维修等许可资质;电力设施安装许可资质以及境外工程承包资质、对外进出口经营权。在国内同行业中率先获得ISO9001质量保证体系、ISO14001环境管理体系和GB/T28001职业健康安全管理体系标准认证。经营石油化工、煤化工、精细化工、医药、轻工、市政、建材、电力、环保、食品、高层建筑等的施工和管理。   公司在国内外直属分支机构60余个,年施工生产能力40亿元。在国内以及亚洲、非洲、欧洲、拉丁美洲等多个国家建成大中型工程2000多项,其中150余项工程分别获国家鲁班奖、国家优质工程金质奖、化学工业优质工程奖、

招聘简章

中国化学工程第六建设有限公司校园招聘简章

一、公司简介

中国化学工程第六建设有限公司成立于1965年,位于湖北襄阳,是国有大型综合性施工企业,是中国化学工程股份有限公司全资子公司,注册资本金25亿元。拥有化工石化医药行业甲级设计资质,石油化工工程施工总承包特级资质,以及机电工程、房屋建筑工程、市政工程施工总承包壹级资质,公路工程、水利水电工程施工总承包二级资质,钢结构、环保、消防设施、防水防腐保温等专业承包资质,锅炉安装、压力容器设计制造、球罐现场组焊、各级压力管道安装、承装电力设施、起重机械安装、石油化工检维修、甲级化工装置拆除施工等多项资质,以及境外工程承包资质和对外进出口经营权。

公司在国内同行业中率先获得ISO9001质量保证体系、ISO14001环境管理体系和GB/T45001职业健康安全管理体系标准认证。经营石油化工、煤化工、精细化工、医药、轻工、市政、建材、电力、环保、食品、高层建筑等项目的施工和管理。拥有国家级企业技术中心,博士后科研工作站,是国家高新技术企业,中国石油和化工行业技术创新示范企业,国家知识产权优势企业;拥有湖北省工程研究中心,湖北省企校联合创新中心,石化工程特种焊接襄阳市重点实验室等创新平台。

公司在全国各地以及亚洲、非洲、欧洲、美洲等多个国家和地区建成大中型工程2000多项,其中200余项工程荣获国家鲁班奖、国家优质工程金质奖、国家优质工程奖、化学工业优质工程奖、全国优秀焊接工程、新中国成立70周年百项经典工程等奖项;荣获全国优秀施工企业、全国用户满意企业、中国工程建设社会信用AAA级企业、全国建筑业AAA级信用企业、全国“守合同重信用”企业、中国施工企业技术创新先进企业、全国模范劳动关系和谐企业、“全国五一劳动奖状”、中国石油和化工行业“质量标杆”等诸多荣誉称号。施工能力、管理水平、企业信誉均居中国石油化工施工行业前列。

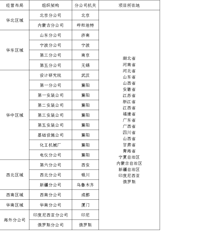
经营布局:

image.png

、招聘岗位

image.png

招聘要求:

1.全日制本科及以上学历应届毕业生。

2.认可企业价值观,品行端正,诚实守信,具备良好的团队合作精神。

3.身体健康,吃苦耐劳,服从分配,能够接受建筑施工企业工作性质。

4.在校成绩优异,沟通表达能力较好,综合素质较高。

5.良好的英语听说读写能力,原则上要求通过大学英语四级考试。

福利待遇:

1.薪酬:岗位工资、外地出差补助(上岗津贴)、绩效奖、单项奖励、院校津贴、研究生津贴、工龄工资、技术津贴、证书补贴、电脑补助、通讯津贴、取暖降温费等。

说明:符合条件的高校应届毕业生,可纳入公司“未来领军人才”引进范围,提供“量身定制”的培养方式和特殊薪酬福利政策。

2.福利:五险两金、安家费、住房补贴、育儿津贴、免费食宿、定期体检、岗位培训、免费工装、劳保用品等国家法定福利和公司补充福利。

3.休假:按公司休假制度执行,可享受带薪休假、探亲假、婚假、产假、生育假、病假等。项目现场实行短休+集中长休的休息休假制度。

4.政府补助:除公司正常薪酬福利外,根据襄阳市相关政策,还可享受三年来襄就业补助或高层次人才住房补贴(本科6000元/年,研究生24000元/年)。

5.职称评审:根据工作年限和工作能力,符合条件者可以评定助理工程师、工程师、高级工程师、教授级高级工程师等专业技术职称。

6.职业发展路径:公司实行师傅带徒弟培养制度,提供专业技术、行政管理、项目管理等职业发展路径。

、联系方式

联 系 人:

0710-3500677 13554630316 毕经理

0710-2695696 15850558600 陈经理

联系地址:湖北省襄阳市东津新区南山路1号

联系邮箱:zhaopin@scccnce.com.cn

公司官网:http://www.scccnce.com.cn  

企业微信公众号:中化六建