学校主页 联系我们 加入收藏
当前位置: 本站首页 > 招生就业 > 招聘信息 > 正文
中铁二局集团有限公司招聘简章
发布日期:2022年09月18日  点击:
宣讲会信息

宣讲单位:中铁二局集团有限公司

宣讲时间:2022年09月21日 14:00

所在学校:英国上市公司官网365

宣讲地点:电信楼409教室


单位简介

中国中铁二局成立于1950年6月12日,是邓小平、贺龙等老一辈革命家亲手缔造并授予“开路先锋” 大旗的新中国第一家铁路施工企业,拥有铁路、公路和房建工程施工三个总承包特级资质。1998年成功改制,1999年设立股份公司,2001年5月28日中铁二局股票上市(股票代码600528),是第一家建立现代企业制度和股票上市的铁路施工企业, 也是世界500强企业,公司拥有各类人才2万人,全资及控股子公司25个,总资产719亿元,年营业额900多亿元,年综合生产能力1000亿元以上,集工程施工、 基础设施建设管理、房地产开发、国际业务、勘测设计咨询、商贸物流、商业物业等业务于一体的大型现代产业集团。先后荣获鲁班奖26项、国家优质工程奖22项、詹天佑土木工程大奖15项。

招聘简章

中铁二局集团有限公司招聘简章

一、公司简介

中铁二局(前身西南铁路工程局)成立于1950年6月12日,是邓小平、贺龙等老一辈革命家亲手缔造并授予“开路先锋”大旗的新中国第一家铁路施工企业,是第一家建立现代企业制度和股票上市的铁路施工企业,也是世界500强企业--中国中铁旗下的核心成员企业。

70多年来,中铁二局始终秉承“干一项工程,树一座丰碑”的理念,转战南北,东进西移,从修建新中国第一条铁路成渝铁路开始,先后参加宝成、成昆、南昆、京九、青藏、京广、京津、京沪、哈大、京福、兰渝、贵广、西成、杭黄、成蒲、成雅、郑济、贵南、京唐、广汕、昌景黄、金甬等300多条重点铁路建设,累计里程16000余公里,为中国铁路建设作出了重要贡献。同时,参建了京新、汕湛、静兴、绥延、遵余、文泰、新伊、旬凤、威围、玉楚、桐新、乐西、西昭、国道109新线等200多条高速公路,红沿河、硬梁包、太平岭、滇中引水、引江济淮等40余项水利水电,成都天府、成都双流、沈阳桃仙、海口美兰、西宁曹家堡、贵阳龙洞堡、深圳盐田港、深圳大铲湾港等20余项机场港口,以及数千项市政和国内绝大部分城市轨道交通等工程。

作为共和国长子,中铁二局积极响应党和国家号召,坚定不移实施“走出去”战略,自1952年抢修抗美援朝铁路起,先后参加了坦赞铁路、南也门亚丁环城公路、尼泊尔国际会议中心、老挝13号公路、越南容橘造船厂、文莱房建以及委内瑞拉铁路等海外项目,并积极参与“一带一路”建设,承揽了埃塞轻轨、埃塞国铁、尼泊尔巴瑞巴贝隧道引水工程、中老铁路等一批极具国际影响力的工程项目,足迹遍布50多个国家和地区。

经过几代二局人的奋勇开拓,公司已从单一的铁路施工劲旅,发展成为拥有各类人才近2万人,子公司26家,总资产950亿元,年综合生产能力1000亿元以上,拥有铁路、公路、房建、市政4个施工总承包特级资质,集工程施工、基础设施建设管理、房地产开发、国际业务、勘察设计咨询、仓储物流、商业物业等业务于一体的大型现代产业集团。先后荣获国家及省部级科技进步奖93项、国家及省部级工法414项,授权国家专利661件。荣获国家级优质工程奖147项,其中鲁班奖32项、国家优质工程奖50项、詹天佑奖23项、全国市政金杯示范工程奖14项、中国建筑工程装饰奖22项、中国安装工程优质奖1项、中国钢结构金奖2项、全国优秀焊接工程奖3项;荣获省部级优质工程奖476项。荣膺“全国抗震救灾英雄集体”“全国五一劳动奖状”“全国优秀施工企业”“中国工程建设诚信典型企业”等称号,被中国企业联合会评为全国20家“最具影响力企业”之一。

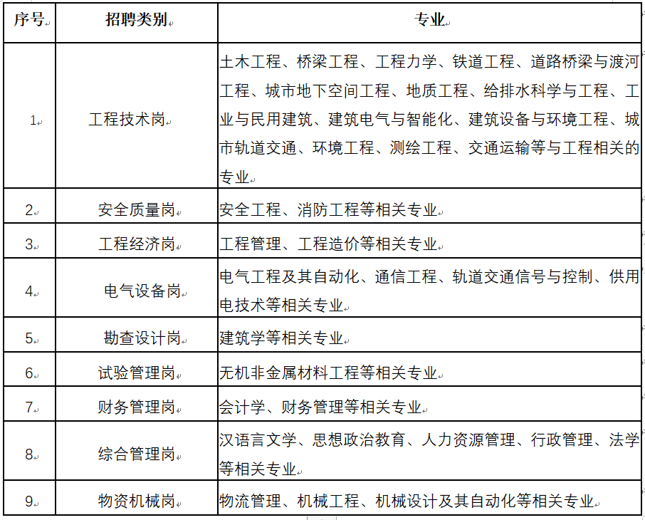
二、招聘岗位

图片2.png

招聘要求:

1.全日制大学本科及以上学历应届毕业生。

2.品德优良,成绩优良,有较为扎实的专业知识,身心健康,爱岗敬业,能吃苦耐劳,适应施工企业工作环境及工作特点要求。

招聘程序:

1.招聘宣讲会

2.投递简历

3.面试

4.签订三方协议

三、福利待遇:

1.工资待遇

新入职本科毕业生第一年平均综合收入10000-11000元/月;

新入职硕士研究生第一年平均综合收入11000-12000元/月;

新入职博士研究生待遇从优,面议。

2.五险两金

五险:养老保险、医疗保险、失业保险、工伤保险、生育保险。

两金:住房公积金、企业年金。

3.其他福利

带薪年假、绩效奖金、出差补贴、交通补贴、通讯补贴、高温补贴、高原补贴、专业培训、节日福利、定期体检。

联系方式:

联 系 人:刘芳/王黎

联系电话:028—86443039

联系地址:四川省成都市金牛区通锦路16号中铁二局人力资源部