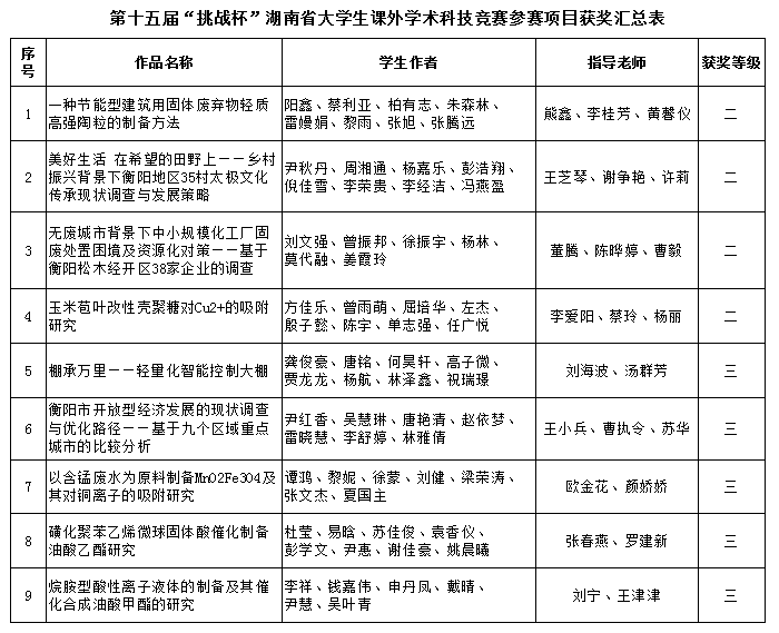
5月22日,第十五届“挑战杯”湖南省大学生课外学术科技作品竞赛终审决赛在长沙落下帷幕。英国上市公司官网365报送的10件作品有9件作品获奖,其中二等奖4项,三等奖5项。
据了解,大赛自今年3月正式启动以来,吸引了100多所高校的10万余名师生积极参与,600余件优秀作品推报省赛,创历届新高。参赛作品选题均来自企业创新发展需求和基层实际需要,契合湖南产业发展特色。共有16件作品荣获特等奖、41件作品荣获一等奖、124件作品荣获二等奖、325件作品荣获三等奖。(文、一审/许幸 二审:毛娜 三审:贺令亚)
